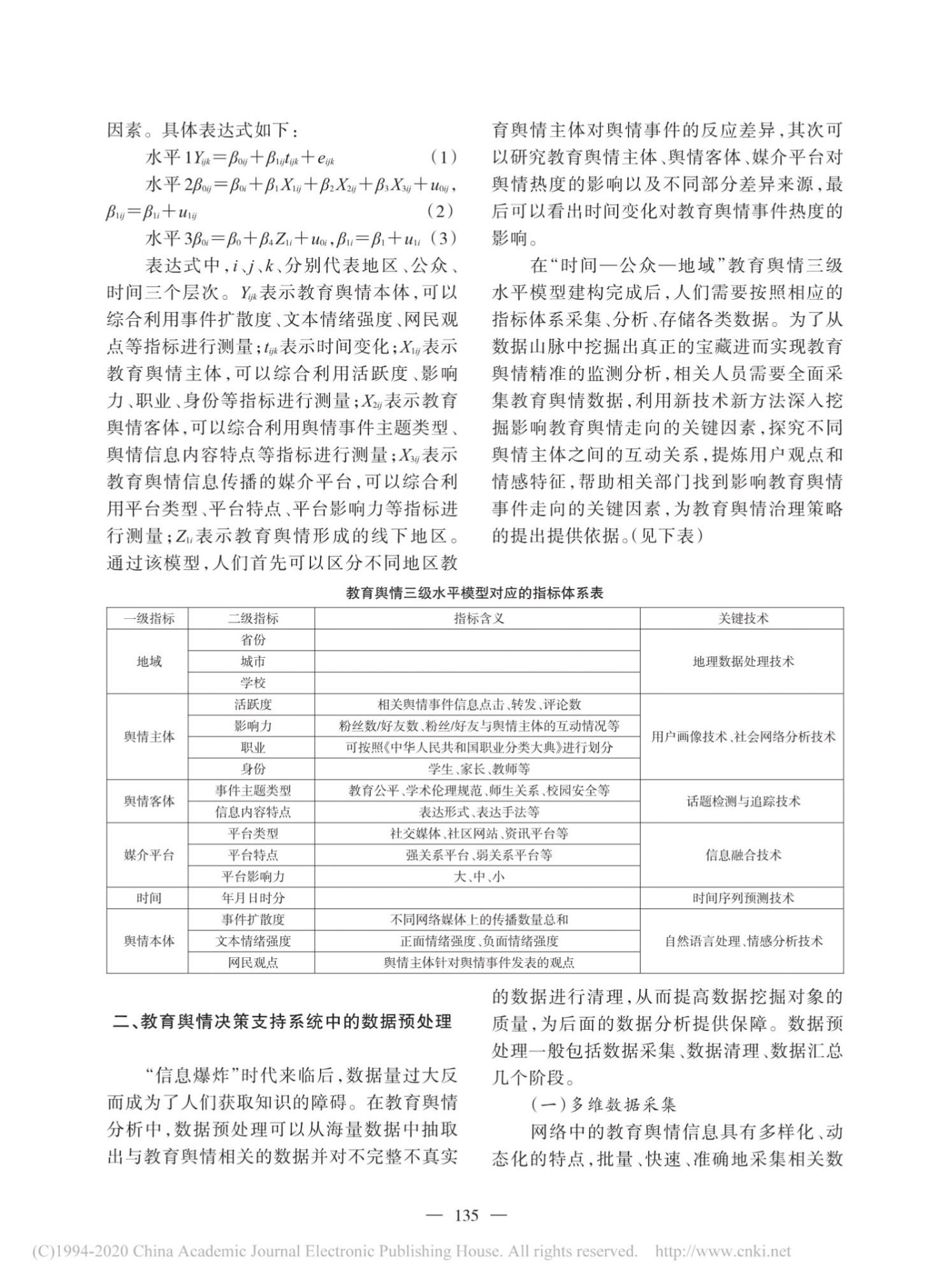
好博(中国)体育智能科技股份有限公司网站
首页
标志成果
推广文件
教改项目
教学著作
教改论文
荣誉获奖
重要会议
媒体报道
咨政服务
其他材料
实践平台
公司首页
计算机与网络
云服务器
弹性Web引擎
负载均衡
存储与CDN
云数据库
NoSQL高速存储
对象存储服务(beta)
CDN
监控与安全
云监控
云安全
云拨测
数据分析
腾讯云分析
关键因子
开发者工具
移动加速
应用加固
信鸽推送
开发者服务
安全认证服务
域名备案
省级重点
教育部课题
全国教育规划
省级课题
教师获奖
员工获奖
中央媒体
地方媒体
应用推广
课程方案
平台建设
基地建设
Previous
Next
1
2
2
教改论文
教改论文
教改论文
教学成果奖申报
>>
教改论文
>>
正文
基于多水平模型的教育舆情决策支持系统设计
2021-11-13 14:40
上一条:高校思政课实践教学的内在逻辑与实现路径
下一条:高校网络课程建设的困境与优化路径
地址:重庆市南岸区学府大道19号
院办电话:023-62769584
研究生办电话:023-62760210
本站的访问数:
Copyright© 好博(中国)体育智能科技股份有限公司网站 版权所有 All Rights Reserved.